Where to Find Up-to-date yFiles Information

This page is from the outdated yFiles for Java 2.13 documentation. You can find the most up-to-date documentation for all yFiles products on the yFiles documentation overview page.

Please see the following links for more information about the yFiles product family of diagramming programming libraries and corresponding yFiles products for modern web apps, for cross-platform Java(FX) applications, and for applications for the Microsoft .NET environment.

More about the yFiles product family Close X

Circular Layout

Class CircularLayouter is a layout algorithm that portraits interconnected ring and star topologies and is excellent for applications in:

CircularLayouter produces layouts that emphasize group and tree structures within a network. It creates node partitions by analyzing the connectivity structure of the network, and arranges the partitions as separate circles. The circles themselves are arranged in a radial tree layout fashion. CircularLayouter delegates these two major layout tasks to other, more specialized layout providers, namely classes SingleCycleLayouter and BalloonLayouter.

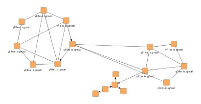
Figure 5.24. Sample layouts produced by class CircularLayouter

Sample layouts produced by class CircularLayouter
Sample layouts produced by class CircularLayouter
Sample layouts produced by class CircularLayouter
This diagram shows finite state automaton from an industrial application. This diagram represents a host hierarchy defined within a NIS (Network Information Service) system. This diagram demonstrates the attainable compactness, while keeping the number of object overlaps at a minimum.

Supplemental Layout Data

Class CircularLayouter knows a number of data provider keys which are used to retrieve supplemental layout data for a graph's elements. The data is bound to the graph by means of a data provider, which is registered using a given look-up key. Table 5.23, “Data provider look-up keys” lists all look-up keys for CircularLayouter.

Binding supplemental layout data to a graph is described in the section called “Providing Supplemental Layout Data”.

Table 5.23. Data provider look-up keys

Key Element Type Value Type Description
CIRCULAR_CUSTOM_GROUPS_DPKEY Node Object For each node an arbitrary Object indicating the group it is affiliated with.
CIRCLE_ID_HOLDER_DPKEY Node IntValueSettable For each node an IntValueSettable implementation that is used by the layout algorithm to store the index of the actual circle a node is part of.
NODE_HALO_DPKEY Node NodeHalo A NodeHalo object that specifies the halo sizes at each side of a node.
ABORT_HANDLER_DPKEY Graph AbortHandler An AbortHandler instance that will be queried by the layout algorithm to determine whether layout calculation shall be terminated.

Layout Options

Class CircularLayouter provides a set of options that affect its layout behavior. These options can be set using the setter methods of class CircularLayouter. The options are documented within the API documentation of class CircularLayouter.

Additionally, there are getter methods that grant access to the layout delegates SingleCycleLayouter and BalloonLayouter. These layouters are responsible for arranging the circle and the tree components of the diagram, respectively. Modifying the options of these layout algorithms does also affect the overall layout behavior of CircularLayouter.

The options for CircularLayouter affect the general layout strategy and the interplay between SingleCycleLayouter and BalloonTreeLayouter.

Layout Style

The global layout style is set using the setLayoutStyle(byte) method. It controls which policy is used to partition the nodes of the graph. Each node partition will be arranged either on a separate circle or as a separate "disk" (see also node partition layout style below). Available options are

BCC_COMPACT
Description Each partition will represent a so-called biconnected component of the graph. A biconnected component consists of nodes that are reachable by two edge-disjoint paths. Nodes that belong to more than one biconnected component will be assigned exclusively to one partition.
BCC_ISOLATED
Description Node partitions will be formed as with "BCC Compact" with the difference that all nodes belonging to more than one biconnected component will be assigned an isolated partition.
SINGLE_CYCLE
Description All nodes will be arranged on a single circle.
CIRCULAR_CUSTOM_GROUPS
Description The node partitions that form circles will be given by the user. To specify the partitions, a data provider holding such supplemental layout data must be bound to the graph. The data provider is expected to be registered with the graph using key CIRCULAR_CUSTOM_GROUPS_DPKEY.

Figure 5.25, “Effect of option Layout Style” shows the effect of different layout styles applied to CircularLayouter. The BCC styles partition the nodes by examing the two-connectivity property of the input graph. SINGLE_CYCLE places all nodes one a single cycle.

Figure 5.25. Effect of option Layout Style

Effect of option Layout Style
Effect of option Layout Style
Effect of option Layout Style
BCC_COMPACT BCC_ISOLATED SINGLE_CYCLE
Use Existing Drawing as Sketch
API
void setFromSketchModeEnabled(boolean enabled)
Description If enabled, the layout algorithm interprets the initial graph layout as a sketch for the desired outcome of the layout process. The algorithm tries to identify the nodes that should lie on a node partition's circle/disk boundary and maintain their cyclic order around the center of the node partition. (See also the section called “Partition Arrangement Options” below.) Additionally, when layout style BCC Compact is used, the layout algorithm also tries to maintain the cyclic order of entire node partitions that connect to a common node.

Returning Circle Indices

As an option, CircularLayouter can return the circle index for every node when the graph has a data provider registered with it that can be looked up using the key CIRCLE_ID_HOLDER_DPKEY. The data provider is expected to hold IntValueSettable implementations, which are retrieved and used to store the circle indices after layout calculation.

Partition Arrangement Options

Node Partition Layout Style
API
void setPartitionLayoutStyle(byte partitionLayoutStyle)
Description

Determines the layout style for the node partitions of a graph. The nodes from a partition can be arranged either as a circle or using one of the available "disk" flavors:

  • Arranging as a circle means that all nodes from a given partition are placed on a circle.
  • Arranging as a disk means that those nodes from a given partition which connect to nodes from other partitions are placed on the disk's boundary while all other nodes are placed on the inside.
  • Arranging as an organic disk means that the organic layout paradigm is used to arrange the nodes from a partition. Nodes which connect to nodes from other partitions can be placed both on the inside or on the boundary of the disk.

Both disk arrangement styles result in graph layouts that are smaller in size, i.e., consume less space than circle arrangement style. Figure 5.26, “Node partition layout styles” presents the available node partition layout styles and their effects for a given graph.

Figure 5.26. Node partition layout styles

Node partition layout styles
Node partition layout styles
Node partition layout styles
Circle Disk Organic disk

The options for the internally used SingleCycleLayouter influence the size and compactness of the circles/disks formed by this layouter.

Minimal Node Distance
API
void setMinimalNodeDistance(int distance)
Description Determines the minimal distance between the borders of two adjacent nodes on the circle/the disk's boundary. The smaller the distance, the more compact the resulting layout.
Automatic Radius
API
void setAutomaticRadius(boolean enabled)
Description Whether or not to determine the radius of each circle/disk in the layout automatically. An automatically chosen radius is usually the smallest possible radius that obeys "Minimal Node Distance."
Fixed Radius
API
void setFixedRadius(double radius)
Description If "Automatic Radius" is not set, then this option determines the fixed radius for all circles/disks in the resulting layout. "Minimal Node Distance" will be ignored in this case.

Tree Arrangement Options

The options for the internally used BalloonLayouter influence the compactness of the tree-like components that this layouter produces. The tree-like structures are the parts of the layout that are not part of the circular arranged node groups.

Preferred Child Wedge
API
void setPreferredChildWedge(int wedgeAngle)
Description

This setting determines the angular range of the sector that will be reserved for the children of a root node. The possible angular range lies between 1 and 359. The remaining angular range (360 minus x) will be automatically used to accommodate the edge that connects to the root node.

The smaller the chosen value, the greater the impression that the nodes drive away from their root nodes and the center of the graph.

Generally speaking, the compactness of the layout will decrease with smaller values. Very small values will lead to layouts that consume a lot of space.

Minimal Edge Length
API
void setMinimalEdgeLength(int length)
Description Determines the minimal length of an edge that connects two nodes that lie on separate circles (tree-edges). The smaller the chosen value, the more compact the resulting layout.
Compactness Factor
API
void setCompactnessFactor(double factor)
Description This parameter influences the length of the tree-edges as it is computed by the layouter. The smaller the compactness factor, the shorter the tree-edges and the more compact the overall layout. The bigger the compactness factor the more difficult, and hence slower, the layout computation.
Allow Overlaps
API
void setAllowOverlaps(boolean allow)
Description If activated, this option further increases compactness of the resulting layout, but potentially introduces slight node overlaps.

The following tree arrangement options which also influence the compactness are set directly on the CircularLayouter.

Maximal Deviation Angle
API
void setMaximalDeviationAngle(int deviationAngle)
Description

Whenever tree edges connect to a node that lies on a circle together with other nodes, the layouter tries to direct that edge in such a way that its prolongation crosses through the center of the circle. This is not always possible though, for example, if more than one tree-edge connect to the same circle node.

This parameter determines the allowed angular deviation from the optimal edge direction as described above. The bigger the chosen value, the more compact the resulting layout. If a value smaller than 90 degrees is chosen, then the tree-edges might cross through the circular arranged components.

Place Children on Common Radius
API
void setPlaceChildrenOnCommonRadiusEnabled(boolean enabled)
Description

Enables tighter drawings by using adapted radii for child nodes.

By default, the nodes in tree-like structures connecting to a circle are always placed on a common radius according to their distance from the root node. Tighter drawings can be achieved by abandoning the common radius and instead placing these child nodes using radii adapted to the size of an actual child node and the sizes of nodes in its vicinity.

Figure 5.27, “Child node placement in tree structures” shows a circular layout using the default setting and the result of using adapted radii for the nodes in tree-like structures connecting to a circle. Note that the circle(s) themselves are left unaltered.

Figure 5.27. Child node placement in tree structures

Child node placement in tree structures
Child node placement in tree structures
Circular layout with default setting, i.e., where children are placed on a common radius. Tighter drawing through adapted radii.

Label Handling

Edge labels can be placed automatically using the generic labeling support as described in the section called “Generic Labeling”, which is available with all yFiles layout algorithms. Additionally, CircularLayouter can be set up to take node labels into account during layout.

Node Label Awareness

CircularLayouter provides support for node label-aware circular layout. Node labels do not need to be placed, but instead their size needs to be considered for the placement of adjacent graph elements. Taking node labels into consideration during layout calculation guarantees that they will not overlap nodes in the diagram.

void setConsiderNodeLabelsEnabled(boolean enabled)
Description Enables node label-aware layout calculation.

Figure 5.28, “Node label-aware circular layout” shows a circular layout where node labels were not considered at all, and the result with node label-aware layout. The circles grow to accommodate the sizes of the node labels.

Figure 5.28. Node label-aware circular layout

Node label-aware circular layout
Node label-aware circular layout
Circular layout where node labels are not considered. Considering node labels grows the circles.

Node Halos

CircularLayouter by default supports node halos as soon as they are declared using the data provider key NODE_HALO_DPKEY. It considers any specified additional paddings around nodes, however, due to the straight-line routing of the edges, they can cross through these areas in the resulting diagram. Also, node halo overlaps may occur if the internally used BalloonLayouter allows overlapping nodes.

Edge Bundling

CircularLayouter supports edge bundling, a feature to bundle the paths of edges in cluster-like structures in a diagram so that they follow similar routes.

Figure 5.29. Circular layout with edge bundling

Circular layout with edge bundling
Circular layout with edge bundling
Edge bundling in a circular layout with global layout style BCC_COMPACT... and with CIRCULAR_CUSTOM_GROUPS.

In order to perform the edge bundling, a clustering algorithm is applied such that possible "community structures", i.e. densely connected sets of nodes, in the graph are revealed. The paths of edges incident to nodes that belong to the same cluster are bundled.

Using edge bundling significantly reduces the visual clutter in drawings of large graphs with many edges. In addition, high-level patterns of edge routes and relations between different groups of nodes can be highlighted and easily recognized. Edge bundling is commonly used in bio-informatics, social network analysis, telecommunications, and in fraud detection.

Edge bundling in CircularLayouter is supported

The actual setup and edge bundling configuration is the responsibility of the EdgeBundling class. CircularLayouter provides the following getter method to access the instance it holds of this class:

EdgeBundling getEdgeBundling()
Description Getter method to access the EdgeBundling instance to configure edge bundling-related drawing options.

This EdgeBundling instance holds an instance of class EdgeBundleDescriptor to store and retrieve default edge bundling values for all edges. The following method can be used to retrieve this default EdgeBundleDescriptor instance:

EdgeBundleDescriptor getDefaultBundleDescriptor()
void setDefaultBundleDescriptor(EdgeBundleDescriptor edgeBundleDescriptor)
Description Methods to access the default edge bundling descriptor held by EdgeBundling.

In addition to the instance held by EdgeBundling, edge bundling descriptors can also be associated with single edges in order to specify individual settings for them. Setting individual descriptors for edges is done through a data provider that is bound to the graph. See Related Classes.

Related Classes

Classes EdgeBundling and EdgeBundleDescriptor provide the means to configure drawing options related to the edge bundling support in CircularLayouter.

Class EdgeBundling defines global settings regarding the edge bundling, for example, the strength and the quality of the bundling. It also holds a default EdgeBundleDescriptor instance with fallback settings for the edges of a graph.

Class EdgeBundleDescriptor can be used to configure the bundling settings of an individual edge. It can be specified whether or not:

  • an edge shall be bundled
  • the direction of an edge should be taken into consideration
  • an edge should be approximated by a cubic Bezier curve

To configure the global edge bundling settings class EdgeBundling provides the following methods:

Bundling Strength
API
void setBundlingStrength(double strength)
Description Determines the tightness of the edge bundles. It takes values from interval [0.0, 1.0] where 0.0 corresponds to straight-line, non-bundled edges and 1.0 to strongly bundled edges. For good readability featuring clearly visible bundles, a bundling strength greater than 0.8 is recommended.
Bundling Quality
API
void setBundlingQuality(double quality)
Description Determines the quality of the edge bundling. Higher values require more sophisticated methods to calculate the bundles and, thus, the running time can significantly increase. The setting can take values from interval [0.0, 1.0]. For large graphs, values smaller than 0.2 are recommended.

The per-edge settings can be configured via the following methods in class EdgeBundleDescriptor:

Bundle Edge
API
void setBundled(boolean enabled)
Description Determines whether or not an edge shall be bundled.
Consider Edge Direction
API
void setDirectionConsiderationEnabled(boolean enabled)
Description Determines if the direction of an edge should be taken into consideration. If enabled, incoming and outgoing edges incident to a node are bundled separately.
Use Bezier Fitting
API
void setBezierFittingEnabled(boolean enabled)
Description Determines whether or not the path of an edge should be approximated by a cubic Bezier curve. The number of bends may be significantly reduced by the approximation.

An EdgeBundleDescriptor instance can be specified individually for single edges by means of a data provider that is bound to the graph. The data provider is expected to be registered with the graph using key EDGE_BUNDLE_DESCRIPTOR_DPKEY. In the absence of an individual descriptor for an edge, the default EdgeBundleDescriptor instance that is registered with EdgeBundling will be used.

The following table lists the data provider look-up keys that are recognized by EdgeBundling:

Table 5.24. Data provider look-up keys

Key Element Type Value Type Description
EDGE_BUNDLE_DESCRIPTOR_DPKEY Edge EdgeBundleDescriptor For each edge an EdgeBundleDescriptor object that configures edge bundling options.

Tutorial Demo Code

Layout module CircularLayoutModule.java presents the setup of class CircularLayouter in an application context.

Configuration Hints

Compact Layout

There are several options that have impact on the compactness of the circular layout. Optimizing for compactness, e.g., is achieved by

  • choosing "Disk" or "Organic Disk" as the "Node Partition Layout Style"
  • reducing "Compactness Factor" of BalloonLayouter (say, to 0.1)
  • setting "Allow Overlaps" of BalloonLayouter to true (note that this may introduce node overlaps)
  • reducing "Minimal Edge Length" of BalloonLayouter
  • reducing "Minimal Node Distance" of SingleCycleLayouter
  • increasing "Maximum Deviation Angle"
  • setting "Place Children on Common Radius" to false
  • removing any node halo data provider that is registered with the graph

Figure 5.30, “Increasing layout compactness” shows the cumulative effect on layout compactness when changing the settings of the layouter.

Figure 5.30. Increasing layout compactness

Increasing layout compactness
Increasing layout compactness
(a) Default settings (b) "Minimal Node Distance" = 10.0
Increasing layout compactness
Increasing layout compactness
(c) "Allow Overlaps" = true (d) "Minimal Edge Length" = 10